16.1 红外光的基本原理
16.1 红外光的基本原理
红外线是波长介于微波和可见光之间的电磁波,波长在760纳米到1毫米之间,是波形比红光长的非可见光。自然界中的一切物体,只要它的温度高于绝对零度(-273)就存在分子和原子的无规则运动,其表面就会不停的辐射红外线。当然了,虽然是都辐射红外线,但是不同的物体辐射的强度是不一样的,而我们正是利用了这一点把红外技术应用到我们的实际开发中。
红外发射管很常用,在我们的遥控器上都可以看到,它类似发光二极管,但是它发射出来的是红外光,是我们肉眼所看不到的。第2章我们学过发光二极管的亮度会随着电流的增大而增加,同样的道理,红外发射管发射红外线的强度也会随着电流的增大而增强,常见的红外发射管如图16-1所示。

图16-1 红外发射管
红外接收管内部是一个具有红外光敏感特征的 PN 节,属于光敏二极管,但是它只对红外光有反应。无红外光时,光敏管不导通,有红外光时,光敏管导通形成光电流,并且在一定范围内电流随着红外光的强度的增强而增大。典型的红外接收管如图16-2所示。

图16-2 红外接收管
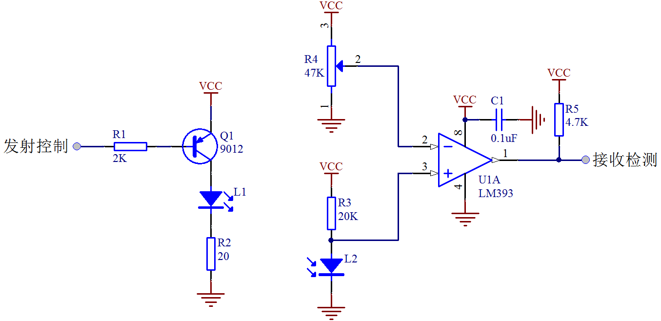
这种红外发射和接收对管在小车、机器人避障以及红外循迹小车中有所应用,这部分内容在我们的 KST-51 开发板上并没有实现,但是属于红外部分的内容,所以我提供一个原理图给大家作为学习之用,如图16-3所示。

图16-3 红外避障、循迹原理图
在图16-3中,发射控制和接收检测都是接到单片机的 IO 口上的。
发射部分:当发射控制输出高电平时,三极管 Q1 不导通,红外发射管 L1 不会发射红外信号;当发射控制输出低电平的时候,通过三极管 Q1 导通让 L1 发出红外光。
接收部分:R4 是一个电位器,我们通过调整电位器给 LM393 的2脚提供一个阈值电压,这个电压值的大小可以根据实际情况来调试确定。而红外光敏二极管 L2 收到红外光的时候,会产生电流,并且随着红外光的从弱变强,电流会从小变大。当没有红外光或者说红外光很弱的时候,3脚的电压就会接近 VCC,如果3脚比2脚的电压高的话,通过 LM393 比较器后,接收检测引脚输出一个高电平。当随着光强变大,电流变大,3脚的电压值等于 VCC-I*R3,电压就会越来越小,当小到一定程度,比2脚的电压还小的时候,接收检测引脚就会变为低电平。
这个电路用于避障的时候,发射管先发送红外信号,红外信号会随着传送距离的加大逐渐衰减,如果遇到障碍物,就会形成红外反射。当反射回来的信号比较弱时,光敏二极管 L2 接收的红外光较弱,比较器 LM393 的3脚电压高于2脚电压,接收检测引脚输出高电平,说明障碍物比较远;当反射回来的信号比较强,接收检测引脚输出低电平,说明障碍物比较近了。
用于小车循迹的时候,必须要有黑色和白色的轨道。当红外信号发送到黑色轨道时,黑色因为吸光能力比较强,红外信号发送出去后就会被吸收掉,反射部分很微弱。白色轨道就会把大部分红外信号反射回来。通常情况下的循迹小车,需要应用多个红外模块同时检测,从多个角度判断轨道,根据判断的结果来调整小车使其按照正常循迹前行。