9.5 让电机转起来
9.5 让 28BYJ-48 步进电机转起来
再重新看一下上面的步进电机外观图和内部结构图:步进电机一共有5根引线,其中红色的是公共端,连接到 5 V 电源,接下来的橙、黄、粉、蓝就对应了 A、B、C、D 相;那么如果要导通 A 相绕组,就只需将橙色线接地即可,B 相则黄色接地,依此类推;再根据上述单四拍和八拍工作过程的讲解,可以得出下面的绕组控制顺序表,如表9-1所示:

我们板子上控制步进电机部分是和板子上的显示控制的 74HC138 译码器部分复用的 P1.0~P1.3,关于跳线我们在第3章已经讲过了,通过调整跳线帽的位置可以让 P1.0~P1.3控制步进电机的四个绕组,如图9-5所示。

图9-5 显示译码与步进电机的选择跳线
如果要使用电机的话,需要把4个跳线帽都调到跳线组的左侧(开发板上的实际位置),即左侧针和中间针连通(对应原理图中的中间和下边的针),就可以使用 P1.0 到 P1.3 控制步进电机了,如要再使用显示部分的话,就要再换回到右侧了。那如果大家既想让显示部分正常工作,又想让电机工作该怎么办呢?跳线帽保持在右侧,用杜邦线把步进电机的控制引脚(即左侧的排针)连接到其它的暂不使用的单片机 IO 上即可。
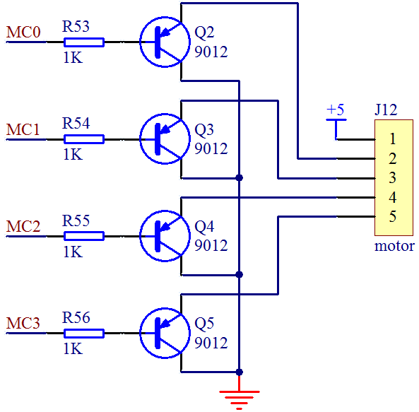
再来看一下我们步进电机的原理图,步进电机的控制电路如图9-6所示。

图9-6 步进电机控制电路
诚然,单片机的 IO 口可以直接输出 0 V 和 5 V 的电压,但是电流驱动能力,也就是带载能力非常有限,所以我们在每相的控制线上都增加一个三极管来提高驱动能力。由图中可以看出,若要使 A 相导通,则必须是 Q2 导通,此时 A 相也就是橙色线就相当于接地了,于是A 相绕组导通,此时单片机 P1 口低4位应输出 0b1110,即 0xE;如要 A、B 相同时导通,那么就是 Q2、Q3 导通,P1 口低4位应输出 0b1100,即 0xC,依此类推,我们可以得到下面的八拍节拍的 IO 控制代码数组:
unsigned char code BeatCode[8] = { 0xE, 0xC, 0xD, 0x9, 0xB, 0x3, 0x7, 0x6 };
到这里,似乎所有的逻辑问题都解决了,循环将这个数组内的值送到 P1 口就行了。但是,只要再深入想一下就会发现还有个问题:多长时间送一次数据,也就是说一个节拍要持续多长时间合适呢?是随意的吗?当然不是了,这个时间是由步进电机的启动频率决定的。启动频率,就是步进电机在空载情况下能够正常启动的最高脉冲频率,如果脉冲频率高于该值,电机就不能正常启动。表9-2就是由厂家提供的步进电机参数表,我们来看一下。
表9-2 28BYJ-48 步进电机参数表
| 供电电压 | 相数 | 相电阻Ω | 步进角度 | 减速比 | 启动频率P.P.S | 转矩g.cm | 噪声dB | 绝缘介电强度 |
|---|---|---|---|---|---|---|---|---|
| 5V | 4 | 50±10% | 5.625/64 | 1:64 | ≥550 | ≥300 | ≤35 | 600VAC |
表中给出的参数是≥550,单位是 P.P.S,即每秒脉冲数,这里的意思就是说:电机保证在你每秒给出550个步进脉冲的情况下,可以正常启动。那么换算成单节拍持续时间就是 1 s/550=1.8 ms,为了让电机能够启动,我们控制节拍刷新时间大于 1.8 ms 就可以了。有了这个参数,我们就可以动手写出最简单的电机转动程序了,如下:
#include <reg52.h>
unsigned char code BeatCode[8] = { //步进电机节拍对应的 IO 控制代码
0xE, 0xC, 0xD, 0x9, 0xB, 0x3, 0x7, 0x6
};
void delay();
void main(){
unsigned char tmp; //定义一个临时变量
unsigned char index = 0; //定义节拍输出索引
while (1){
tmp = P1; //用 tmp 把 P1 口当前值暂存
tmp = tmp & 0xF0; //用&操作清零低4位
//用|操作把节拍代码写到低4位
tmp = tmp | BeatCode[index];
//把低4位的节拍代码和高4位的原值送回 P1
P1 = tmp;
index++; //节拍输出索引递增
index = index & 0x07; //用&操作实现到8归零
delay(); //延时 2 ms,即 2 ms 执行一拍
}
}
/* 软件延时函数,延时约 2ms */
void delay(){
unsigned int i = 200;
while (i--);
}
把程序编译下载到板子上试试吧!看看电机转了没有?要记得换跳线哦!