codecamp

客户端和服务端

客户端和服务端

在这一章节,我们会深入学习怎样使用Boost.Asio建立非凡的客户端和服务端应用。你可以运行并测试它们,而且在理解之后,你可以把它们做为框架来构造自己的应用。

在接下来的例子中:

  • 客户端使用一个用户名(无密码)登录到服务端
  • 所有的连接由客户端建立,当客户端请求时服务端回应
  • 所有的请求和回复都以换行符结尾(’\n’)
  • 对于5秒钟没有ping操作的客户端,服务端会自动断开其连接

客户端可以发送如下请求:

  • 获得所有已连接客户端的列表
  • 客户端可以ping,当它ping时,服务端返回ping ok或者ping client_list_chaned(在接下来的例子中,客户端重新请求已连接的客户端列表)

为了更有趣一点,我们增加了一些难度:

  • 每个客户端登录6个用户连接,比如Johon,James,Lucy,Tracy,Frank和Abby
  • 每个客户端连接随机地ping服务端(随机7秒;这样的话,服务端会时不时关闭一个连接)

同步客户端/服务端

首先,我们会实现同步应用。你会发现它的代码很直接而且易读的。而且因为所有的网络调用都是阻塞的,所以它不需要独立的线程。

同步客户端

同步客户端会以你所期望的串行方式运行;连接到服务端,登录服务器,然后执行连接循环,比如休眠一下,发起一个请求,读取服务端返回,然后再休眠一会,然后一直循环下去……

因为我们是同步的,所以我们让事情变得简单一点。首先,连接到服务器,然后再循环,如下:

ip::tcp::endpoint ep( ip::address::from_string("127.0.0.1"), 8001);
void run_client(const std::string & client_name) {
    talk_to_svr client(client_name);
    try {
        client.connect(ep);
        client.loop();
    } catch(boost::system::system_error & err) {
        std::cout << "client terminated " << std::endl;
    }
}
  • 1
  • 2
  • 3
  • 4
  • 5
  • 6
  • 7
  • 8
  • 9
  • 10
  • 1
  • 2
  • 3
  • 4
  • 5
  • 6
  • 7
  • 8
  • 9
  • 10

下面的代码片段展示了talk_to_svr类:

struct talk_to_svr {
    talk_to_svr(const std::string & username) : sock_(service), started_(true), username_(username) {}
    void connect(ip::tcp::endpoint ep) {
        sock_.connect(ep);
    }
    void loop() {
        write("login " + username_ + "\n");
        read_answer();
        while ( started_) {
            write_request();
            read_answer();
            boost::this_thread::sleep(millisec(rand() % 7000));
        }
    }

    std::string username() const { return username_; }
    ... 
private:
    ip::tcp::socket sock_;
    enum { max_msg = 1024 };
    int already_read_;
    char buff_[max_msg];
    bool started_;
    std::string username_;
}; 
  • 1
  • 2
  • 3
  • 4
  • 5
  • 6
  • 7
  • 8
  • 9
  • 10
  • 11
  • 12
  • 13
  • 14
  • 15
  • 16
  • 17
  • 18
  • 19
  • 20
  • 21
  • 22
  • 23
  • 24
  • 25
  • 1
  • 2
  • 3
  • 4
  • 5
  • 6
  • 7
  • 8
  • 9
  • 10
  • 11
  • 12
  • 13
  • 14
  • 15
  • 16
  • 17
  • 18
  • 19
  • 20
  • 21
  • 22
  • 23
  • 24
  • 25

在这个循环中,我们仅仅填充1个比特,做一个ping操作之后就进入睡眠状态,之后再读取服务端的返回。我们的睡眠是随机的(有时候超过5秒),这样服务端就有可能在某个时间点断开我们的连接:

void write_request() {
    write("ping\n");
}
void read_answer() {
    already_read_ = 0;
    read(sock_, buffer(buff_), boost::bind(&talk_to_svr::read_complete, this, _1, _2));
    process_msg();
}
void process_msg() {
    std::string msg(buff_, already_read_);
    if ( msg.find("login ") == 0) on_login();
    else if ( msg.find("ping") == 0) on_ping(msg);
    else if ( msg.find("clients ") == 0) on_clients(msg);
    else std::cerr << "invalid msg " << msg << std::endl;
} 
  • 1
  • 2
  • 3
  • 4
  • 5
  • 6
  • 7
  • 8
  • 9
  • 10
  • 11
  • 12
  • 13
  • 14
  • 15
  • 1
  • 2
  • 3
  • 4
  • 5
  • 6
  • 7
  • 8
  • 9
  • 10
  • 11
  • 12
  • 13
  • 14
  • 15

对于读取结果,我们使用在之前章节就有说到的read_complete来保证我们能读到换行符(’\n’)。这段逻辑在process_msg()中,在这里我们读取服务端的返回,然后分发到正确的方法去处理:

void on_login() { do_ask_clients(); }
void on_ping(const std::string & msg) {
    std::istringstream in(msg);
    std::string answer;
    in >> answer >> answer;
    if ( answer == "client_list_changed")
        do_ask_clients();
}
void on_clients(const std::string & msg) {
    std::string clients = msg.substr(8);
    std::cout << username_ << ", new client list:" << clients;
}
void do_ask_clients() {
    write("ask_clients\n");
    read_answer();
}
void write(const std::string & msg) { sock_.write_some(buffer(msg)); }
size_t read_complete(const boost::system::error_code & err, size_t bytes) {
    // ... 和之前一样
}
  • 1
  • 2
  • 3
  • 4
  • 5
  • 6
  • 7
  • 8
  • 9
  • 10
  • 11
  • 12
  • 13
  • 14
  • 15
  • 16
  • 17
  • 18
  • 19
  • 20
  • 1
  • 2
  • 3
  • 4
  • 5
  • 6
  • 7
  • 8
  • 9
  • 10
  • 11
  • 12
  • 13
  • 14
  • 15
  • 16
  • 17
  • 18
  • 19
  • 20

在读取服务端对我们ping操作的返回时,如果得到的消息是client_list_changed,我们就需要重新请求客户端列表。

同步服务端

同步服务端也是相当简单的。它只需要两个线程,一个负责接收新的客户端连接,另外一个负责处理已经存在的客户端请求。它不能使用单线程,因为等待新的客户端连接是一个阻塞操作,所以我们需要另外一个线程来处理已经存在的客户端请求。

正常来说服务端都比客户端要难实现。一方面,它要管理所有已经连接的客户端。因为我们是同步的,所以我们需要至少两个线程,一个负责接受新的客户端连接(因为accept()是阻塞的)而另一个负责回复已经存在的客户端。

void accept_thread() {
    ip::tcp::acceptor acceptor(service,ip::tcp::endpoint(ip::tcp::v4(), 8001));
    while ( true) {
        client_ptr new_( new talk_to_client);
        acceptor.accept(new_->sock());
        boost::recursive_mutex::scoped_lock lk(cs);
        clients.push_back(new_);
    }
}

void handle_clients_thread() {
    while ( true) {
        boost::this_thread::sleep( millisec(1));
        boost::recursive_mutex::scoped_lock lk(cs);
        for(array::iterator b = clients.begin(), e = clients.end(); b!= e; ++b)
            (*b)->answer_to_client();
        // 删除已经超时的客户端
        clients.erase(std::remove_if(clients.begin(), clients.end(), boost::bind(&talk_to_client::timed_out,_1)), clients.end());
    }
}
int main(int argc, char* argv[]) {
    boost::thread_group threads;
    threads.create_thread(accept_thread);
    threads.create_thread(handle_clients_thread);
    threads.join_all();
} 
  • 1
  • 2
  • 3
  • 4
  • 5
  • 6
  • 7
  • 8
  • 9
  • 10
  • 11
  • 12
  • 13
  • 14
  • 15
  • 16
  • 17
  • 18
  • 19
  • 20
  • 21
  • 22
  • 23
  • 24
  • 25
  • 26
  • 1
  • 2
  • 3
  • 4
  • 5
  • 6
  • 7
  • 8
  • 9
  • 10
  • 11
  • 12
  • 13
  • 14
  • 15
  • 16
  • 17
  • 18
  • 19
  • 20
  • 21
  • 22
  • 23
  • 24
  • 25
  • 26

为了分辨客户端发送过来的请求我们需要保存一个客户端的列表。

每个talk_to_client实例都拥有一个socket,socket类是不支持拷贝构造的,所以如果你想要把它们保存在一个std::vector对象中,你需要一个指向它的智能指针。这里有两种实现的方式:在talk_to_client内部保存一个指向socket的智能指针然后创建一个talk_to_client实例的数组,或者让talk_to_client实例用变量的方式保存socket,然后创建一个指向talk_to_client智能指针的数组。我选择后者,但是你也可以选前面的方式:

typedef boost::shared_ptr<talk_to_client> client_ptr;
typedef std::vector<client_ptr> array;
array clients;
boost::recursive_mutex cs; // 用线程安全的方式访问客户端数组
  • 1
  • 2
  • 3
  • 4
  • 1
  • 2
  • 3
  • 4

talk_to_client的主要代码如下:

struct talk_to_client : boost::enable_shared_from_this<talk_to_client>
{
    talk_to_client() { ... }
    std::string username() const { return username_; }
    void answer_to_client() {
        try {
            read_request();
            process_request();
        } catch ( boost::system::system_error&) { stop(); }
        if ( timed_out())
            stop();
    }
    void set_clients_changed() { clients_changed_ = true; }
    ip::tcp::socket & sock() { return sock_; }
    bool timed_out() const {
        ptime now = microsec_clock::local_time();
        long long ms = (now - last_ping).total_milliseconds();
        return ms > 5000 ;
    }
    void stop() {
        boost::system::error_code err; sock_.close(err);
    }
    void read_request() {
        if ( sock_.available())
            already_read_ += sock_.read_some(buffer(buff_ + already_read_, max_msg - already_read_));
    }
... 
private:
    // ...  和同步客户端中的一样
    bool clients_changed_;
    ptime last_ping;
}; 
  • 1
  • 2
  • 3
  • 4
  • 5
  • 6
  • 7
  • 8
  • 9
  • 10
  • 11
  • 12
  • 13
  • 14
  • 15
  • 16
  • 17
  • 18
  • 19
  • 20
  • 21
  • 22
  • 23
  • 24
  • 25
  • 26
  • 27
  • 28
  • 29
  • 30
  • 31
  • 32
  • 1
  • 2
  • 3
  • 4
  • 5
  • 6
  • 7
  • 8
  • 9
  • 10
  • 11
  • 12
  • 13
  • 14
  • 15
  • 16
  • 17
  • 18
  • 19
  • 20
  • 21
  • 22
  • 23
  • 24
  • 25
  • 26
  • 27
  • 28
  • 29
  • 30
  • 31
  • 32

上述代码拥有非常好的自释能力。其中最重要的方法是read_request()。它只在存在有效数据的情况才读取,这样的话,服务端永远都不会阻塞:

void process_request() {
    bool found_enter = std::find(buff_, buff_ + already_read_, '\n') < buff_ + already_read_;
    if ( !found_enter)
        return; // 消息不完整
        // 处理消息
    last_ping = microsec_clock::local_time();
    size_t pos = std::find(buff_, buff_ + already_read_, '\n') - buff_;
    std::string msg(buff_, pos);
    std::copy(buff_ + already_read_, buff_ + max_msg, buff_);
    already_read_ -= pos + 1;
    if ( msg.find("login ") == 0) on_login(msg);
    else if ( msg.find("ping") == 0) on_ping();
    else if ( msg.find("ask_clients") == 0) on_clients();
    else std::cerr << "invalid msg " << msg << std::endl;
}
void on_login(const std::string & msg) {
    std::istringstream in(msg);
    in >> username_ >> username_;
    write("login ok\n");
    update_clients_changed();
} 
void on_ping() {
    write(clients_changed_ ? "ping client_list_changed\n" : "ping ok\n");
    clients_changed_ = false;
}
void on_clients() {
    std::string msg;
    { boost::recursive_mutex::scoped_lock lk(cs);
        for( array::const_iterator b = clients.begin(), e = clients.end() ; b != e; ++b)
            msg += (*b)->username() + " ";
    }
    write("clients " + msg + "\n");
}
void write(const std::string & msg){sock_.write_some(buffer(msg)); }
  • 1
  • 2
  • 3
  • 4
  • 5
  • 6
  • 7
  • 8
  • 9
  • 10
  • 11
  • 12
  • 13
  • 14
  • 15
  • 16
  • 17
  • 18
  • 19
  • 20
  • 21
  • 22
  • 23
  • 24
  • 25
  • 26
  • 27
  • 28
  • 29
  • 30
  • 31
  • 32
  • 33
  • 34
  • 1
  • 2
  • 3
  • 4
  • 5
  • 6
  • 7
  • 8
  • 9
  • 10
  • 11
  • 12
  • 13
  • 14
  • 15
  • 16
  • 17
  • 18
  • 19
  • 20
  • 21
  • 22
  • 23
  • 24
  • 25
  • 26
  • 27
  • 28
  • 29
  • 30
  • 31
  • 32
  • 33
  • 34

观察process_request()。当我们读取到足够多有效的数据时,我们需要知道我们是否已经读取到整个消息(如果found_enter为真)。这样做的话,我们可以使我们避免一次读多个消息的可能(’\n’之后的消息也被保存到缓冲区中),然后我们解析读取到的整个消息。剩下的代码都是很容易读懂的。

异步客户端/服务端

现在,是比较有趣(也比较难)的异步实现!
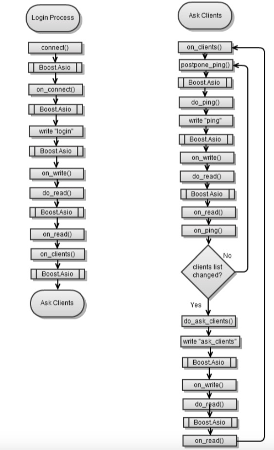
当查看示意图时,你需要知道Boost.Asio代表由Boost.Asio执行的一个异步调用。例如do_read(),Boost.Asio和on_read()代表了从do_read()on_read()的逻辑流程,但是你永远不知道什么时候轮到on_read()被调用,你只是知道你最终会调用它。

异步客户端

到这里事情会变得有点复杂,但是仍然是可控的。当然你也会拥有一个不会阻塞的应用。

下面的代码你应该已经很熟悉:

#define MEM_FN(x)       boost::bind(&self_type::x, shared_from_this())
#define MEM_FN1(x,y)    boost::bind(&self_type::x, shared_from_
this(),y)
#define MEM_FN2(x,y,z)  boost::bind(&self_type::x, shared_from_
this(),y,z)
class talk_to_svr : public boost::enable_shared_from_this<talk_to_svr>, boost::noncopyable {
    typedef talk_to_svr self_type;
    talk_to_svr(const std::string & username) : sock_(service), started_(true), username_(username), timer_
(service) {}
    void start(ip::tcp::endpoint ep) {
        sock_.async_connect(ep, MEM_FN1(on_connect,_1));
} 
public:
    typedef boost::system::error_code error_code;
    typedef boost::shared_ptr<talk_to_svr> ptr;
    static ptr start(ip::tcp::endpoint ep, const std::string & username) {
        ptr new_(new talk_to_svr(username));
        new_->start(ep);
        return new_;
    }
    void stop() {
        if ( !started_) return;
        started_ = false;
        sock_.close();
    }
    bool started() { return started_; }
    ...
private:
    size_t read_complete(const boost::system::error_code &err, size_t bytes) {
        if ( err) return 0;
        bool found = std::find(read_buffer_, read_buffer_ + bytes, '\n') < read_buffer_ + bytes;
        return found ? 0 : 1;
    }
private:
    ip::tcp::socket sock_;
    enum { max_msg = 1024 };
    char read_buffer_[max_msg];
    char write_buffer_[max_msg];
    bool started_;
    std::string username_;
    deadline_timer timer_;
};
  • 1
  • 2
  • 3
  • 4
  • 5
  • 6
  • 7
  • 8
  • 9
  • 10
  • 11
  • 12
  • 13
  • 14
  • 15
  • 16
  • 17
  • 18
  • 19
  • 20
  • 21
  • 22
  • 23
  • 24
  • 25
  • 26
  • 27
  • 28
  • 29
  • 30
  • 31
  • 32
  • 33
  • 34
  • 35
  • 36
  • 37
  • 38
  • 39
  • 40
  • 41
  • 42
  • 1
  • 2
  • 3
  • 4
  • 5
  • 6
  • 7
  • 8
  • 9
  • 10
  • 11
  • 12
  • 13
  • 14
  • 15
  • 16
  • 17
  • 18
  • 19
  • 20
  • 21
  • 22
  • 23
  • 24
  • 25
  • 26
  • 27
  • 28
  • 29
  • 30
  • 31
  • 32
  • 33
  • 34
  • 35
  • 36
  • 37
  • 38
  • 39
  • 40
  • 41
  • 42

你会看到额外还有一个叫deadline_timer timer_的方法用来ping服务端;而且ping操作同样是随机的。

下面是类的逻辑:

void on_connect(const error_code & err) {
       if ( !err)      do_write("login " + username_ + "\n");
       else            stop();
   }
void on_read(const error_code & err, size_t bytes) {
    if ( err) stop();
    if ( !started() ) return;
    // 处理消息
    std::string msg(read_buffer_, bytes);
    if ( msg.find("login ") == 0) on_login();
    else if ( msg.find("ping") == 0) on_ping(msg);
    else if ( msg.find("clients ") == 0) on_clients(msg);
}
void on_login() {
    do_ask_clients();
}
void on_ping(const std::string & msg) {
    std::istringstream in(msg);
    std::string answer;
    in >> answer >> answer;
    if ( answer == "client_list_changed") do_ask_clients();
    else postpone_ping();
}
void on_clients(const std::string & msg) {
    std::string clients = msg.substr(8);
    std::cout << username_ << ", new client list:" << clients ;
    postpone_ping();
} 
  • 1
  • 2
  • 3
  • 4
  • 5
  • 6
  • 7
  • 8
  • 9
  • 10
  • 11
  • 12
  • 13
  • 14
  • 15
  • 16
  • 17
  • 18
  • 19
  • 20
  • 21
  • 22
  • 23
  • 24
  • 25
  • 26
  • 27
  • 28
  • 1
  • 2
  • 3
  • 4
  • 5
  • 6
  • 7
  • 8
  • 9
  • 10
  • 11
  • 12
  • 13
  • 14
  • 15
  • 16
  • 17
  • 18
  • 19
  • 20
  • 21
  • 22
  • 23
  • 24
  • 25
  • 26
  • 27
  • 28

on_read()中,首先的两行代码是亮点。在第一行,如果出现错误,我们就停止。而第二行,如果我们已经停止了(之前就停止了或者刚好停止),我们就返回。反之如果所有都是OK,我们就对收到的消息进行处理。

最后是do_*方法,实现如下:

void do_ping() { do_write("ping\n"); }
void postpone_ping() {
    timer_.expires_from_now(boost::posix_time::millisec(rand() % 7000));
    timer_.async_wait( MEM_FN(do_ping));
}
void do_ask_clients() { do_write("ask_clients\n"); }
void on_write(const error_code & err, size_t bytes) { do_read(); }
void do_read() {
    async_read(sock_, buffer(read_buffer_), MEM_FN2(read_complete,_1,_2), MEM_FN2(on_read,_1,_2));
}
void do_write(const std::string & msg) {
    if ( !started() ) return;
    std::copy(msg.begin(), msg.end(), write_buffer_);
    sock_.async_write_some( buffer(write_buffer_, msg.size()), MEM_FN2(on_write,_1,_2));
  • 1
  • 2
  • 3
  • 4
  • 5
  • 6
  • 7
  • 8
  • 9
  • 10
  • 11
  • 12
  • 13
  • 14
  • 1
  • 2
  • 3
  • 4
  • 5
  • 6
  • 7
  • 8
  • 9
  • 10
  • 11
  • 12
  • 13
  • 14

注意每一个read操作都会触发一个ping操作

  • read操作结束时,on_read()被调用
  • on_read()调用on_login(),on_ping()或者on_clients()
  • 每一个方法要么发出一个ping,要么请求客户端列表
  • 如果我们请求客户端列表,当read操作接收到它们时,它会发出一个ping操作。

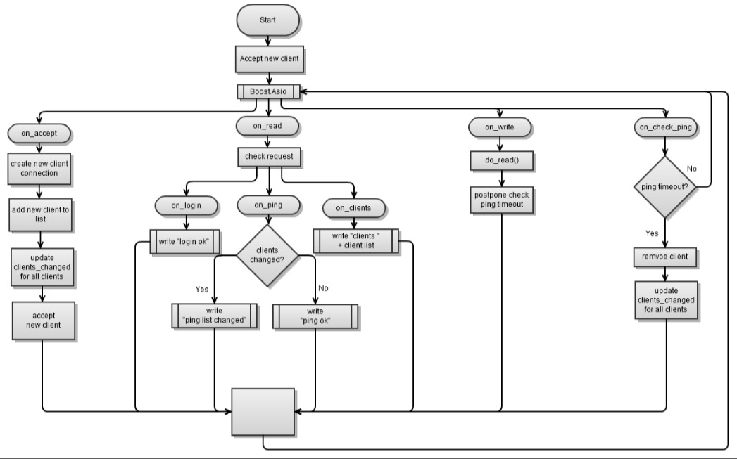
异步服务端

这个示意图是相当复杂的;从Boost.Asio出来你可以看到4个箭头指向on_accept,on_read,on_writeon_check_ping。这也就意味着你永远不知道哪个异步调用是下一个完成的调用,但是你可以确定的是它是这4个操作中的一个。

现在,我们是异步的了;我们可以继续保持单线程。接受客户端连接是最简单的部分,如下所示:

ip::tcp::acceptor acceptor(service, ip::tcp::endpoint(ip::tcp::v4(), 8001));
void handle_accept(talk_to_client::ptr client, const error_code & err)
{
    client->start();
    talk_to_client::ptr new_client = talk_to_client::new_();
    acceptor.async_accept(new_client->sock(), boost::bind(handle_accept,new_client,_1));
}
int main(int argc, char* argv[]) {
    talk_to_client::ptr client = talk_to_client::new_();
    acceptor.async_accept(client->sock(),boost::bind(handle_accept,client,_1));
    service.run();
}
  • 1
  • 2
  • 3
  • 4
  • 5
  • 6
  • 7
  • 8
  • 9
  • 10
  • 11
  • 12
  • 1
  • 2
  • 3
  • 4
  • 5
  • 6
  • 7
  • 8
  • 9
  • 10
  • 11
  • 12

上述代码会一直异步地等待一个新的客户端连接(每个新的客户端连接会触发另外一个异步等待操作)。

我们需要监控client list changed事件(一个新客户端连接或者一个客户端断开连接),然后当事件发生时通知所有的客户端。因此,我们需要保存一个客户端连接的数组,否则除非你不需要在某一时刻知道所有连接的客户端,你才不需要这样一个数组。

class talk_to_client; 
typedef boost::shared_ptr<talk_to_client>client_ptr;
typedef std::vector<client_ptr> array;
array clients;
  • 1
  • 2
  • 3
  • 4
  • 1
  • 2
  • 3
  • 4

connection类的框架如下:

class talk_to_client : public boost::enable_shared_from_this<talk_to_client> , boost::noncopyable {
    talk_to_client() { ... }
public:
    typedef boost::system::error_code error_code;
    typedef boost::shared_ptr<talk_to_client> ptr;
    void start() {
        started_ = true;
        clients.push_back( shared_from_this());
        last_ping = boost::posix_time::microsec_clock::local_time();
        do_read(); //首先,我们等待客户端连接
    }
    static ptr new_() { ptr new_(new talk_to_client); return new_; }
    void stop() {
        if ( !started_) return;
        started_ = false;
        sock_.close();
        ptr self = shared_from_this();
        array::iterator it = std::find(clients.begin(), clients.end(), self);
        clients.erase(it);
        update_clients_changed();
    }
    bool started() const { return started_; }
    ip::tcp::socket & sock() { return sock_;}
    std::string username() const { return username_; }
    void set_clients_changed() { clients_changed_ = true; }
    … 
private:
    ip::tcp::socket sock_;
    enum { max_msg = 1024 };
    char read_buffer_[max_msg];
    char write_buffer_[max_msg];
    bool started_;
    std::string username_;
    deadline_timer timer_;
    boost::posix_time::ptime last_ping;
    bool clients_changed_;
};
  • 1
  • 2
  • 3
  • 4
  • 5
  • 6
  • 7
  • 8
  • 9
  • 10
  • 11
  • 12
  • 13
  • 14
  • 15
  • 16
  • 17
  • 18
  • 19
  • 20
  • 21
  • 22
  • 23
  • 24
  • 25
  • 26
  • 27
  • 28
  • 29
  • 30
  • 31
  • 32
  • 33
  • 34
  • 35
  • 36
  • 37
  • 1
  • 2
  • 3
  • 4
  • 5
  • 6
  • 7
  • 8
  • 9
  • 10
  • 11
  • 12
  • 13
  • 14
  • 15
  • 16
  • 17
  • 18
  • 19
  • 20
  • 21
  • 22
  • 23
  • 24
  • 25
  • 26
  • 27
  • 28
  • 29
  • 30
  • 31
  • 32
  • 33
  • 34
  • 35
  • 36
  • 37

我会用talk_to_client或者talk_to_server来调用connection类,从而让你更明白我所说的内容。

现在你需要用到之前的代码了;它和我们在客户端应用中所用到的是一样的。我们还有另外一个stop()方法,这个方法用来从客户端数组中移除一个客户端连接。

服务端持续不断地等待异步的read操作:

void on_read(const error_code & err, size_t bytes) {
    if ( err) stop();
    if ( !started() ) return;
    std::string msg(read_buffer_, bytes);
    if ( msg.find("login ") == 0) on_login(msg);
    else if ( msg.find("ping") == 0) on_ping();
    else if ( msg.find("ask_clients") == 0) on_clients();
}
void on_login(const std::string & msg) {
    std::istringstream in(msg);
    in >> username_ >> username_;
    do_write("login ok\n");
    update_clients_changed();
}
void on_ping() {
    do_write(clients_changed_ ? "ping client_list_changed\n" : "ping ok\n");
    clients_changed_ = false;
}
void on_clients() {
    std::string msg;
    for(array::const_iterator b =clients.begin(),e =clients.end(); b != e; ++b)
        msg += (*b)->username() + " ";
    do_write("clients " + msg + "\n");
} 
  • 1
  • 2
  • 3
  • 4
  • 5
  • 6
  • 7
  • 8
  • 9
  • 10
  • 11
  • 12
  • 13
  • 14
  • 15
  • 16
  • 17
  • 18
  • 19
  • 20
  • 21
  • 22
  • 23
  • 24
  • 1
  • 2
  • 3
  • 4
  • 5
  • 6
  • 7
  • 8
  • 9
  • 10
  • 11
  • 12
  • 13
  • 14
  • 15
  • 16
  • 17
  • 18
  • 19
  • 20
  • 21
  • 22
  • 23
  • 24

这段代码是简单易懂的;需要注意的一点是:当一个新客户端登录,我们调用update_clients_changed(),这个方法为所有客户端将clients_changed_标志为true

服务端每收到一个请求就用相应的方式进行回复,如下所示:

void do_ping() { do_write("ping\n"); }
void do_ask_clients() { do_write("ask_clients\n"); }
void on_write(const error_code & err, size_t bytes) { do_read(); }
void do_read() {
    async_read(sock_, buffer(read_buffer_), MEM_FN2(read_complete,_1,_2), MEM_FN2(on_read,_1,_2));
    post_check_ping();
}
void do_write(const std::string & msg) {
    if ( !started() ) return;
    std::copy(msg.begin(), msg.end(), write_buffer_);
    sock_.async_write_some( buffer(write_buffer_, msg.size()), MEM_FN2(on_write,_1,_2));
}
size_t read_complete(const boost::system::error_code & err, size_t bytes) {
    // ... 就像之前
}
  • 1
  • 2
  • 3
  • 4
  • 5
  • 6
  • 7
  • 8
  • 9
  • 10
  • 11
  • 12
  • 13
  • 14
  • 15
  • 1
  • 2
  • 3
  • 4
  • 5
  • 6
  • 7
  • 8
  • 9
  • 10
  • 11
  • 12
  • 13
  • 14
  • 15

在每个write操作的末尾,on_write()方法被调用,这个方法会触发另外一个异步读操作,这样的话“等待请求-回复请求”这个循环就会一直执行,直到客户端断开连接或者超时。

在每次读操作开始之前,我们异步等待5秒钟来观察客户端是否超时。如果超时,我们关闭它的连接:

void on_check_ping() {
    ptime now = microsec_clock::local_time();
    if ( (now - last_ping).total_milliseconds() > 5000)
        stop();
    last_ping = boost::posix_time::microsec_clock::local_time();
}
void post_check_ping() {
    timer_.expires_from_now(boost::posix_time::millisec(5000));
    timer_.async_wait( MEM_FN(on_check_ping));
}
  • 1
  • 2
  • 3
  • 4
  • 5
  • 6
  • 7
  • 8
  • 9
  • 10
  • 1
  • 2
  • 3
  • 4
  • 5
  • 6
  • 7
  • 8
  • 9
  • 10

这就是整个服务端的实现。你可以运行并让它工作起来!

在代码中,我向你们展示了这一章我们学到的东西,为了更容易理解,我把代码稍微精简了下;比如,大部分的控制台输出我都没有展示,尽管在这本书附赠的代码中它们是存在的。我建议你自己运行这些例子,因为从头到尾读一次代码能加强你对本章展示应用的理解。

总结

我们已经学到了怎么写一些基础的客户端/服务端应用。我们已经避免了一些诸如内存泄漏和死锁的低级错误。所有的编码都是框架式的,这样你就可以根据你自己的需求对它们进行扩展。

在接下来的章节中,我们会更加深入地了解使用Boost.Asio进行同步编程和异步编程的不同点,同时你也会学会如何嵌入你自己的异步操作。

回显服务端/客户端
前言
温馨提示
下载编程狮App,免费阅读超1000+编程语言教程
取消
确定
目录

关闭

MIP.setData({ 'pageTheme' : getCookie('pageTheme') || {'day':true, 'night':false}, 'pageFontSize' : getCookie('pageFontSize') || 20 }); MIP.watch('pageTheme', function(newValue){ setCookie('pageTheme', JSON.stringify(newValue)) }); MIP.watch('pageFontSize', function(newValue){ setCookie('pageFontSize', newValue) }); function setCookie(name, value){ var days = 1; var exp = new Date(); exp.setTime(exp.getTime() + days*24*60*60*1000); document.cookie = name + '=' + value + ';expires=' + exp.toUTCString(); } function getCookie(name){ var reg = new RegExp('(^| )' + name + '=([^;]*)(;|$)'); return document.cookie.match(reg) ? JSON.parse(document.cookie.match(reg)[2]) : null; }