codecamp

回显服务端/客户端

回显服务端/客户端

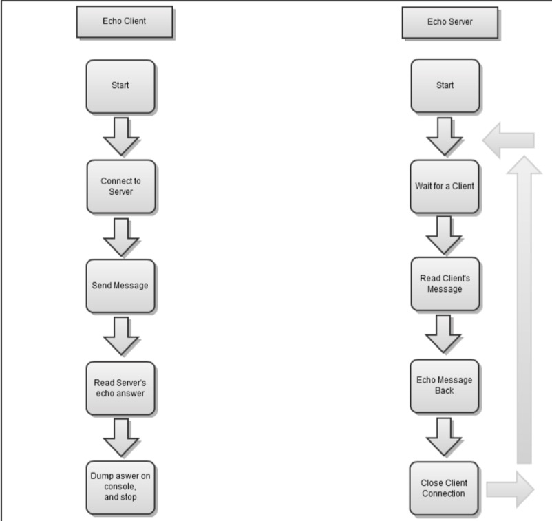
在这一章,我们将会实现一个小的客户端/服务端应用,这可能会是你写过的最简单的客户端/服务端应用。回显应用就是一个把客户端发过来的任何内容回显给其本身,然后关闭连接的的服务端。这个服务端可以处理任何数量的客户端。每个客户端连接之后发送一个消息,服务端接收到完成消息后把它发送回去。在那之后,服务端关闭连接。

因此,每个回显客户端连接到服务端,发送一个消息,然后读取服务端返回的结果,确保这是它发送给服务端的消息就结束和服务端的会话。

我们首先实现一个同步应用,然后实现一个异步应用,以便你可以很容易对比他们:

为了节省空间,下面的代码有一些被裁剪掉了。你可以在附加在这本书的代码中看到全部的代码。

TCP回显服务端/客户端

对于TCP而言,我们需要一个额外的保证;每一个消息以换行符结束(‘\n’)。编写一个同步回显服务端/客户端非常简单。

我们会展示编码内容,比如同步客户端,同步服务端,异步客户端和异步服务端。

TCP同步客户端

在大多数有价值的例子中,客户端通常比服务端编码要简单(因为服务端需要处理多个客户端请求)。

下面的代码展示了不符合这条规则的一个例外:

size_t read_complete(char * buf, const error_code & err, size_t bytes)
{
    if ( err) return 0;
    bool found = std::find(buf, buf + bytes, '\n') < buf + bytes;
    // 我们一个一个读取直到读到回车,不缓存
    return found ? 0 : 1;
}
void sync_echo(std::string msg) {
    msg += "\n”;
    ip::tcp::socket sock(service);
    sock.connect(ep);
    sock.write_some(buffer(msg));
    char buf[1024];
    int bytes = read(sock, buffer(buf), boost::bind(read_complete,buf,_1,_2));
    std::string copy(buf, bytes - 1);
    msg = msg.substr(0, msg.size() - 1);
    std::cout << "server echoed our " << msg << ": "<< (copy == msg ? "OK" : "FAIL") << std::endl;
    sock.close();
}
int main(int argc, char* argv[]) {
    char* messages[] = { "John says hi", "so does James", "Lucy just got home", "Boost.Asio is Fun!", 0 };
    boost::thread_group threads;
    for ( char ** message = messages; *message; ++message) {
        threads.create_thread( boost::bind(sync_echo, *message));
        boost::this_thread::sleep( boost::posix_time::millisec(100));
    }
    threads.join_all();
}
  • 1
  • 2
  • 3
  • 4
  • 5
  • 6
  • 7
  • 8
  • 9
  • 10
  • 11
  • 12
  • 13
  • 14
  • 15
  • 16
  • 17
  • 18
  • 19
  • 20
  • 21
  • 22
  • 23
  • 24
  • 25
  • 26
  • 27
  • 28
  • 1
  • 2
  • 3
  • 4
  • 5
  • 6
  • 7
  • 8
  • 9
  • 10
  • 11
  • 12
  • 13
  • 14
  • 15
  • 16
  • 17
  • 18
  • 19
  • 20
  • 21
  • 22
  • 23
  • 24
  • 25
  • 26
  • 27
  • 28

核心功能sync_echo。它包含了连接到服务端,发送信息然后等待回显的所有逻辑。

你会发现,在读取时,我使用了自由函数read(),因为我想要读’\n’之前的所有内容。sock.read_some()方法满足不了这个要求,因为它只会读可用的,而不是全部的消息。

read()方法的第三个参数是完成处理句柄。当读取到完整消息时,它返回0。否则,它会返回我下一步(直到读取结束)能都到的最大的缓冲区大小。在我们的例子中,返回结果始终是1,因为我永远不想读的消息比我们需要的更多。

main()中,我们创建了几个线程;每个线程负责把消息发送到客户端,然后等待操作结束。如果你运行这个程序,你会看到下面的输出:

server echoed our John says hi: OK
server echoed our so does James: OK
server echoed our Lucy just got home: OK
server echoed our Boost.Asio is Fun!: OK
  • 1
  • 2
  • 3
  • 4
  • 1
  • 2
  • 3
  • 4

注意:因为我们是同步的,所以不需要调用service.run()

TCP同步服务端

回显同步服务端的编写非常容易,参考如下的代码片段:

io_service service;
size_t read_complete(char * buff, const error_code & err, size_t bytes) {
    if ( err) return 0;
    bool found = std::find(buff, buff + bytes, '\n') < buff + bytes;
    // 我们一个一个读取直到读到回车,不缓存
    return found ? 0 : 1;
}
void handle_connections() {
    ip::tcp::acceptor acceptor(service, ip::tcp::endpoint(ip::tcp::v4(),8001));
    char buff[1024];
    while ( true) {
        ip::tcp::socket sock(service);
        acceptor.accept(sock);
        int bytes = read(sock, buffer(buff), boost::bind(read_complete,buff,_1,_2));
        std::string msg(buff, bytes);
        sock.write_some(buffer(msg));
        sock.close();
    }
}
int main(int argc, char* argv[]) {
    handle_connections();
}
  • 1
  • 2
  • 3
  • 4
  • 5
  • 6
  • 7
  • 8
  • 9
  • 10
  • 11
  • 12
  • 13
  • 14
  • 15
  • 16
  • 17
  • 18
  • 19
  • 20
  • 21
  • 22
  • 1
  • 2
  • 3
  • 4
  • 5
  • 6
  • 7
  • 8
  • 9
  • 10
  • 11
  • 12
  • 13
  • 14
  • 15
  • 16
  • 17
  • 18
  • 19
  • 20
  • 21
  • 22

服务端的逻辑主要在handle_connections()。因为是单线程,我们接受一个客户端请求,读取它发送给我们的消息,然后回显,然后等待下一个连接。可以确定,当两个客户端同时连接时,第二个客户端需要等待服务端处理完第一个客户端的请求。

还是要注意因为我们是同步的,所以不需要调用service.run()

TCP异步客户端

当我们开始异步时,编码会变得稍微有点复杂。我们会构建在第二章 保持活动中展示的connection类。

观察这个章节中接下来的代码,你会发现每个异步操作启动了新的异步操作,以保持service.run()一直工作。

首先,核心功能如下:

#define MEM_FN(x)       boost::bind(&self_type::x, shared_from_this())
#define MEM_FN1(x,y)    boost::bind(&self_type::x, shared_from_this(),y)
#define MEM_FN2(x,y,z)  boost::bind(&self_type::x, shared_from_this(),y,z)
class talk_to_svr : public boost::enable_shared_from_this<talk_to_svr> , boost::noncopyable {
    typedef talk_to_svr self_type;
    talk_to_svr(const std::string & message) : sock_(service), started_(true), message_(message) {}
    void start(ip::tcp::endpoint ep) {
        sock_.async_connect(ep, MEM_FN1(on_connect,_1));
    }
public:
    typedef boost::system::error_code error_code;
    typedef boost::shared_ptr<talk_to_svr> ptr;
    static ptr start(ip::tcp::endpoint ep, const std::string &message) {
        ptr new_(new talk_to_svr(message));
        new_->start(ep);
        return new_;
    }
    void stop() {
        if ( !started_) return;
        started_ = false;
        sock_.close();
    }
    bool started() { return started_; }
    ...
private:
    ip::tcp::socket sock_;
    enum { max_msg = 1024 };
    char read_buffer_[max_msg];
    char write_buffer_[max_msg];
    bool started_;
    std::string message_; 
}; 
  • 1
  • 2
  • 3
  • 4
  • 5
  • 6
  • 7
  • 8
  • 9
  • 10
  • 11
  • 12
  • 13
  • 14
  • 15
  • 16
  • 17
  • 18
  • 19
  • 20
  • 21
  • 22
  • 23
  • 24
  • 25
  • 26
  • 27
  • 28
  • 29
  • 30
  • 31
  • 32
  • 1
  • 2
  • 3
  • 4
  • 5
  • 6
  • 7
  • 8
  • 9
  • 10
  • 11
  • 12
  • 13
  • 14
  • 15
  • 16
  • 17
  • 18
  • 19
  • 20
  • 21
  • 22
  • 23
  • 24
  • 25
  • 26
  • 27
  • 28
  • 29
  • 30
  • 31
  • 32

我们需要一直使用指向talk_to_svr智能指针,这样的话当在tack_to_svr的实例上有异步操作时,那个实例是一直活动的。为了避免错误,比如在栈上构建一个talk_to_svr对象的实例时,我把构造方法设置成了私有而且不允许拷贝构造(继承自boost::noncopyable)。

我们有了核心方法,比如start(),stop()started(),它们所做的事情也正如它们名字表达的一样。如果需要建立连接,调用talk_to_svr::start(endpoint, message)即可。我们同时还有一个read缓冲区和一个write缓冲区。(read_buufer_write_buffer_)。

MEM_FN 是一个方便使用的宏,它们通过*shared_ptr_from_this()方法强制使用一个指向* this 的智能指针。

下面的几行代码和之前的解释非常不同:

//等同于 "sock_.async_connect(ep, MEM_FN1(on_connect,_1));"
sock_.async_connect(ep,boost::bind(&talk_to_svr::on_connect,shared_ptr_from_this(),_1));
sock_.async_connect(ep, boost::bind(&talk_to_svr::on_connect,this,_1));
  • 1
  • 2
  • 3
  • 1
  • 2
  • 3

在上述例子中,我们正确的创建了async_connect的完成处理句柄;在调用完成处理句柄之前它会保留一个指向talk_to_server实例的智能指针,从而保证当其发生时talk_to_server实例还是保持活动的。

在接下来的例子中,我们错误地创建了完成处理句柄,当它被调用时,talk_to_server实例很可能已经被释放了。

从socket读取或写入时,你使用如下的代码片段:

void do_read() {
    async_read(sock_, buffer(read_buffer_), MEM_FN2(read_complete,_1,_2), MEM_FN2(on_read,_1,_2));
}
void do_write(const std::string & msg) {
    if ( !started() ) return;
    std::copy(msg.begin(), msg.end(), write_buffer_);
    sock_.async_write_some( buffer(write_buffer_, msg.size()), MEM_FN2(on_write,_1,_2));
}
size_t read_complete(const boost::system::error_code & err, size_t bytes) {
    // 和TCP客户端中的类似
}
  • 1
  • 2
  • 3
  • 4
  • 5
  • 6
  • 7
  • 8
  • 9
  • 10
  • 11
  • 1
  • 2
  • 3
  • 4
  • 5
  • 6
  • 7
  • 8
  • 9
  • 10
  • 11

do_read()方法会保证当on_read()被调用的时候,我们从服务端读取一行。do_write()方法会先把信息拷贝到缓冲区(考虑到当async_write发生时msg可能已经超出范围被释放),然后保证实际的写入操作发生时on_write()被调用。

然后是最重要的方法,这个方法包含了类的主要逻辑:

void on_connect(const error_code & err) {
    if ( !err)      do_write(message_ + "\n");
    else            stop();
}
void on_read(const error_code & err, size_t bytes) {
    if ( !err) {
        std::string copy(read_buffer_, bytes - 1);
        std::cout << "server echoed our " << message_ << ": " << (copy == message_ ? "OK" : "FAIL") << std::endl; 
    }
    stop(); 
}
void on_write(const error_code & err, size_t bytes) {
    do_read();
} 
  • 1
  • 2
  • 3
  • 4
  • 5
  • 6
  • 7
  • 8
  • 9
  • 10
  • 11
  • 12
  • 13
  • 14
  • 1
  • 2
  • 3
  • 4
  • 5
  • 6
  • 7
  • 8
  • 9
  • 10
  • 11
  • 12
  • 13
  • 14

当连接成功之后,我们发送消息到服务端,do_write()。当write操作结束时,on_write()被调用,它初始化了一个do_read()方法,当do_read()完成时。on_read()被调用;这里,我们简单的检查一下返回的信息是否是服务端的回显,然后退出服务。

我们会发送三个消息到服务端让它变得更有趣一点:

int main(int argc, char* argv[]) {
    ip::tcp::endpoint ep( ip::address::from_string("127.0.0.1"), 8001);
    char* messages[] = { "John says hi", "so does James", "Lucy got home", 0 };
    for ( char ** message = messages; *message; ++message) {
        talk_to_svr::start( ep, *message);
        boost::this_thread::sleep( boost::posix_time::millisec(100));
    }
    service.run();
}
  • 1
  • 2
  • 3
  • 4
  • 5
  • 6
  • 7
  • 8
  • 9
  • 1
  • 2
  • 3
  • 4
  • 5
  • 6
  • 7
  • 8
  • 9

上述的代码会生成如下的输出:

server echoed our John says hi: OK
server echoed our so does James: OK
server echoed our Lucy just got home: OK
  • 1
  • 2
  • 3
  • 1
  • 2
  • 3

TCP异步服务端

核心功能和同步服务端的功能类似,如下:

class talk_to_client : public boost::enable_shared_from_this<talk_to_
   client>, boost::noncopyable {
    typedef talk_to_client self_type;
    talk_to_client() : sock_(service), started_(false) {}
public:
    typedef boost::system::error_code error_code;
    typedef boost::shared_ptr<talk_to_client> ptr;
    void start() {
        started_ = true;
        do_read(); 
    }

    static ptr new_() {
        ptr new_(new talk_to_client);
        return new_;
    }
    void stop() {
        if ( !started_) return;
        started_ = false;
        sock_.close();
    }
    ip::tcp::socket & sock() { return sock_;}
    ...
private:
    ip::tcp::socket sock_;
    enum { max_msg = 1024 };
    char read_buffer_[max_msg];
    char write_buffer_[max_msg];
    bool started_;
};
  • 1
  • 2
  • 3
  • 4
  • 5
  • 6
  • 7
  • 8
  • 9
  • 10
  • 11
  • 12
  • 13
  • 14
  • 15
  • 16
  • 17
  • 18
  • 19
  • 20
  • 21
  • 22
  • 23
  • 24
  • 25
  • 26
  • 27
  • 28
  • 29
  • 30
  • 1
  • 2
  • 3
  • 4
  • 5
  • 6
  • 7
  • 8
  • 9
  • 10
  • 11
  • 12
  • 13
  • 14
  • 15
  • 16
  • 17
  • 18
  • 19
  • 20
  • 21
  • 22
  • 23
  • 24
  • 25
  • 26
  • 27
  • 28
  • 29
  • 30

因为我们是非常简单的回显服务,这里不需要is_started()方法。对每个客户端,仅仅读取它的消息,回显,然后关闭它。

do_read(),do_write()read_complete()方法和TCP同步服务端的完全一致。

主要的逻辑同样是在on_read()on_write()方法中:

void on_read(const error_code & err, size_t bytes) {
    if ( !err) {
        std::string msg(read_buffer_, bytes);
        do_write(msg + "\n");
    }
    stop(); 
}
void on_write(const error_code & err, size_t bytes) {
    do_read();
}
  • 1
  • 2
  • 3
  • 4
  • 5
  • 6
  • 7
  • 8
  • 9
  • 10
  • 1
  • 2
  • 3
  • 4
  • 5
  • 6
  • 7
  • 8
  • 9
  • 10

对客户端的处理如下:

ip::tcp::acceptor acceptor(service, ip::tcp::endpoint(ip::tcp::v4(),8001));
void handle_accept(talk_to_client::ptr client, const error_code & err)
{
    client->start();
    talk_to_client::ptr new_client = talk_to_client::new_();
    acceptor.async_accept(new_client->sock(), boost::bind(handle_accept,new_client,_1));
}
int main(int argc, char* argv[]) {
    talk_to_client::ptr client = talk_to_client::new_();
    acceptor.async_accept(client->sock(), boost::bind(handle_accept,client,_1));
    service.run();
} 
  • 1
  • 2
  • 3
  • 4
  • 5
  • 6
  • 7
  • 8
  • 9
  • 10
  • 11
  • 12
  • 1
  • 2
  • 3
  • 4
  • 5
  • 6
  • 7
  • 8
  • 9
  • 10
  • 11
  • 12

每一次客户端连接到服务时,handle_accept被调用,它会异步地从客户端读取,然后同样异步地等待一个新的客户端。

代码

你会在这本书相应的代码中得到所有4个应用(TCP回显同步客户端,TCP回显同步服务端,TCP回显异步客户端,TCP回显异步服务端)。当测试时,你可以使用任意客户端/服务端组合(比如,一个异步客户端和一个同步服务端)。

UDP回显服务端/客户端

因为UDP不能保证所有信息都抵达接收者,我们不能保证“信息以回车结尾”。
没收到消息,我们只是回显,但是没有socket去关闭(在服务端),因为我们是UDP。

UDP同步回显客户端

UDP回显客户端比TCP回显客户端要简单:

ip::udp::endpoint ep( ip::address::from_string("127.0.0.1"), 8001);
void sync_echo(std::string msg) {
    ip::udp::socket sock(service, ip::udp::endpoint(ip::udp::v4(), 0));
    sock.send_to(buffer(msg), ep);
    char buff[1024];
    ip::udp::endpoint sender_ep;
    int bytes = sock.receive_from(buffer(buff), sender_ep);
    std::string copy(buff, bytes);
    std::cout << "server echoed our " << msg << ": " << (copy == msg ? "OK" : "FAIL") << std::endl;
    sock.close();
}
int main(int argc, char* argv[]) {
    char* messages[] = { "John says hi", "so does James", "Lucy got home", 0 };
    boost::thread_group threads;
    for ( char ** message = messages; *message; ++message) {
        threads.create_thread( boost::bind(sync_echo, *message));
        boost::this_thread::sleep( boost::posix_time::millisec(100));
    }
    threads.join_all();
}
  • 1
  • 2
  • 3
  • 4
  • 5
  • 6
  • 7
  • 8
  • 9
  • 10
  • 11
  • 12
  • 13
  • 14
  • 15
  • 16
  • 17
  • 18
  • 19
  • 20
  • 1
  • 2
  • 3
  • 4
  • 5
  • 6
  • 7
  • 8
  • 9
  • 10
  • 11
  • 12
  • 13
  • 14
  • 15
  • 16
  • 17
  • 18
  • 19
  • 20

所有的逻辑都在synch_echo()中;连接到服务端,发送消息,接收服务端的回显,然后关闭连接。

UDP同步回显服务端

UDP回显服务端会是你写过的最简单的服务端:

io_service service;
void handle_connections() {
    char buff[1024];
    ip::udp::socket sock(service, ip::udp::endpoint(ip::udp::v4(), 8001));
    while ( true) {
        ip::udp::endpoint sender_ep;
        int bytes = sock.receive_from(buffer(buff), sender_ep);
        std::string msg(buff, bytes);
        sock.send_to(buffer(msg), sender_ep);
    } 
}
int main(int argc, char* argv[]) {
    handle_connections();
} 
  • 1
  • 2
  • 3
  • 4
  • 5
  • 6
  • 7
  • 8
  • 9
  • 10
  • 11
  • 12
  • 13
  • 14
  • 1
  • 2
  • 3
  • 4
  • 5
  • 6
  • 7
  • 8
  • 9
  • 10
  • 11
  • 12
  • 13
  • 14

它非常简单,而且能很好的自释。

我把异步UDP客户端和服务端留给读者当作一个练习。

总结

我们已经写了完整的应用,最终让Boost.Asio得以工作。回显应用是开始学习一个库时非常好的工具。你可以经常学习和运行这个章节所展示的代码,这样你就可以非常容易地记住这个库的基础。
在下一章,我们会建立更复杂的客户端/服务端应用,我们要确保避免低级错误,比如内存泄漏,死锁等等。

Boost.Asio基本原理
客户端和服务端
温馨提示
下载编程狮App,免费阅读超1000+编程语言教程
取消
确定
目录

关闭

MIP.setData({ 'pageTheme' : getCookie('pageTheme') || {'day':true, 'night':false}, 'pageFontSize' : getCookie('pageFontSize') || 20 }); MIP.watch('pageTheme', function(newValue){ setCookie('pageTheme', JSON.stringify(newValue)) }); MIP.watch('pageFontSize', function(newValue){ setCookie('pageFontSize', newValue) }); function setCookie(name, value){ var days = 1; var exp = new Date(); exp.setTime(exp.getTime() + days*24*60*60*1000); document.cookie = name + '=' + value + ';expires=' + exp.toUTCString(); } function getCookie(name){ var reg = new RegExp('(^| )' + name + '=([^;]*)(;|$)'); return document.cookie.match(reg) ? JSON.parse(document.cookie.match(reg)[2]) : null; }