3.5 74HC138 三八译码器的应用
3.5 单片机中 74HC138 三八译码器的应用
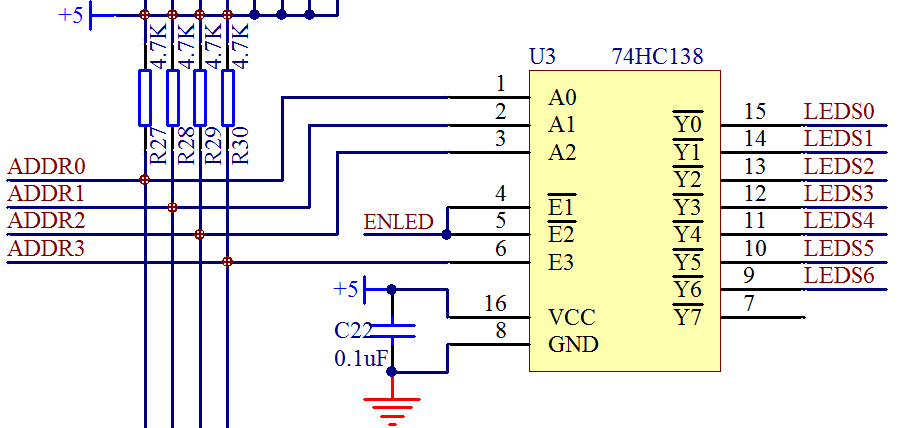
在我们设计单片机电路的时候,单片机的 IO 口数量是有限的,有时并满足不了我们的设计需求,比如我们的 STC89C52 一共有32个 IO 口,但是我们为了控制更多的器件,就要使用一些外围的数字芯片,这种数字芯片由简单的输入逻辑来控制输出逻辑,比如 74HC138 这个三八译码器,图3-15是 74HC138 在我们原理图上的一个应用。

图3-15 74HC138 应用原理图
从这个名字来分析,三八译码器,就是把3种输入状态翻译成8种输出状态。从图3-15所能看出来的,74HC138 有1~6一共是6个输入引脚,但是其中4、5、6这三个引脚是使能引脚。使能引脚和我们前边讲 74HC245 的 OE 引脚是一样的,这三个引脚如果不符合规定的输入要求,Y0 到 Y7 不管你输入的1、2、3引脚是什么电平状态,总是高电平。所以我们要想让这个 74HC138 正常工作,ENLED 那个输入位置必须输入低电平,ADDR3 位置必须输入高电平,这两个位置都是使能控制端口。不知道大家是否记得我们第二课的程序有这么两句 ENLED = 0;ADDR3 = 1;就是控制使这个 74HC138 使能的。
这类逻辑芯片,大多都是有使能引脚的,使能符合要求了,那下面就要研究控制逻辑了。对于数字器件的引脚,如果一个引脚输入的时候,有0和1两种状态;对于两个引脚输入的时候,就会有00、01、10、11这四种状态了,那么对于3个输入的时候,就会出现8种状态了,大家可以看下边的这个真值表——图3-16,其中输入是 A2、A1、A0 的顺序,输出是从Y0、Y1......Y7 的顺序。

图3-16 74HC138 真值表
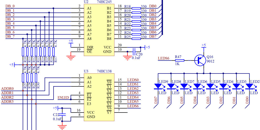
从图3-16可以看出,任一输入状态下,只有一个输出引脚是低电平,其他的引脚都是高电平。在前面的电路中我们已经看到,8个 LED 小灯的总开关三极管 Q16 基极的控制端是 LEDS6,也就是 Y6 输出一个低电平的时候,可以开通三极管 Q16,从右侧的希望输出的结果,我们可以推导出我们的 A2、A1、A0 的输入状态应该是110,如图3-17。

图3-17 LED 小灯整体电路图
那么我们再整体捋一遍点亮 LED 小灯的过程,首先看 74HC138,我们要让 LEDS6 为低电平才能导通三极管 Q16,所以 ENLED = 0;ADDR3 = 1;保证 74HC138 使能。然后 ADDR2 =1; ADDR1 = 1; ADDR0 = 0;这样保证了三极管 Q16 这个开关开通,5 V 电源加到 LED 上。
而 74HC245 左侧是通过 P0 口控制,我们让 P0.0 引脚等于0,就是 DB_0 等于0,而右侧 DB0 等于 DB_0 的状态,也是0,那么这样在这一排共8个 LED 小灯当中,只有最右侧的小灯和 5 V 之间有压差,有压差就会有电流通过,有电流通过我们的 LED2 就会发光了。
74HC245 左侧我们可以看出来,是直接接到 P0 口上的,而 74HC138 的 ADDR0 ~ ADDR3接在何处呢?来看图3-18。

图3-18 显示译码与步进电机的选择跳线
跳线是大家以后经常会接触到的一个器件,它就是2根或者3根靠在一起的排针,然后可以用一个叫作跳线帽的东西连接其相邻的2根针。它的作用就是起到导线的作用,我们可以通过跳线帽来实现连接线的切换。如图3-19。

图3-19 跳线实物图
从图中可以看出,跳线帽本身可以占2个针的位置,现在是把右侧和中间的针连到了一起,这样实现的就是图3-18中的 P1.0 和 ADDR0 连接到一起、P1.1 和 ADDR1 接一起、P1.2 和 ADDR2 接一起、P1.3 和 ADDR3 接一起。这样就可以透彻理解我们第二课的程序了。
好了,大家认真再回顾一下我们第二课的那个程序,再领悟一下这几个数字器件的用法。