Flutter实战 Widget简介
#3.1.1 概念
在前面的介绍中,我们知道在 Flutter 中几乎所有的对象都是一个Widget。与原生开发中“控件”不同的是,Flutter 中的 Widget 的概念更广泛,它不仅可以表示 UI 元素,也可以表示一些功能性的组件如:用于手势检测的 GestureDetector widget、用于 APP 主题数据传递的Theme等等,而原生开发中的控件通常只是指 UI 元素。在后面的内容中,我们在描述 UI 元素时可能会用到“控件”、“组件”这样的概念,读者心里需要知道他们就是 widget,只是在不同场景的不同表述而已。由于 Flutter 主要就是用于构建用户界面的,所以,在大多数时候,读者可以认为 widget 就是一个控件,不必纠结于概念。
#3.1.2 Widget与Element
在 Flutter 中,Widget 的功能是“描述一个 UI 元素的配置数据”,它就是说,Widget 其实并不是表示最终绘制在设备屏幕上的显示元素,而它只是描述显示元素的一个配置数据。
实际上,Flutter 中真正代表屏幕上显示元素的类是Element,也就是说 Widget 只是描述Element的配置数据!有关Element的详细介绍我们将在本书后面的高级部分深入介绍,现在,读者只需要知道:Widget 只是 UI 元素的一个配置数据,并且一个 Widget 可以对应多个Element。这是因为同一个 Widget 对象可以被添加到 U 树的不同部分,而真正渲染时,UI树的每一个Element节点都会对应一个 Widget 对象。总结一下:
- Widget 实际上就是
Element的配置数据,Widget 树实际上是一个配置树,而真正的 UI 渲染树是由Element构成;不过,由于Element是通过 Widget 生成的,所以它们之间有对应关系,在大多数场景,我们可以宽泛地认为 Widget 树就是指 UI 控件树或 UI 渲染树。 - 一个 Widget 对象可以对应多个
Element对象。这很好理解,根据同一份配置(Widget),可以创建多个实例(Element)。
读者应该将这两点牢记在心中。
#3.1.3 Widget主要接口
我们先来看一下Widget类的声明:
@immutable
abstract class Widget extends DiagnosticableTree {
const Widget({ this.key });
final Key key;
@protected
Element createElement();
@override
String toStringShort() {
return key == null ? '$runtimeType' : '$runtimeType-$key';
}
@override
void debugFillProperties(DiagnosticPropertiesBuilder properties) {
super.debugFillProperties(properties);
properties.defaultDiagnosticsTreeStyle = DiagnosticsTreeStyle.dense;
}
static bool canUpdate(Widget oldWidget, Widget newWidget) {
return oldWidget.runtimeType == newWidget.runtimeType
&& oldWidget.key == newWidget.key;
}
}
Widget类继承自DiagnosticableTree,DiagnosticableTree即“诊断树”,主要作用是提供调试信息。Key: 这个key属性类似于 React/Vue 中的key,主要的作用是决定是否在下一次build时复用旧的 widget,决定的条件在canUpdate()方法中。createElement():正如前文所述“一个 Widget 可以对应多个Element”;Flutter Framework 在构建 UI 树时,会先调用此方法生成对应节点的Element对象。此方法是 Flutter Framework 隐式调用的,在我们开发过程中基本不会调用到。debugFillProperties(...)复写父类的方法,主要是设置诊断树的一些特性。canUpdate(...)是一个静态方法,它主要用于在 Widget 树重新build时复用旧的 widget,其实具体来说,应该是:是否用新的Widget对象去更新旧 UI 树上所对应的Element对象的配置;通过其源码我们可以看到,只要newWidget与oldWidget的runtimeType和key同时相等时就会用newWidget去更新Element对象的配置,否则就会创建新的Element。
有关 Key 和 Widget 复用的细节将会在本书后面高级部分深入讨论,读者现在只需知道,为 Widget 显式添加 key 的话可能(但不一定)会使UI在重新构建时变的高效,读者目前可以先忽略此参数。本书后面的示例中,只会在构建列表项 UI 时会显式指定 Key。
另外Widget类本身是一个抽象类,其中最核心的就是定义了createElement()接口,在 Flutter 开发中,我们一般都不用直接继承Widget类来实现一个新组件,相反,我们通常会通过继承StatelessWidget或StatefulWidget来间接继承Widget类来实现。StatelessWidget和StatefulWidget都是直接继承自Widget类,而这两个类也正是 Flutter 中非常重要的两个抽象类,它们引入了两种 Widget 模型,接下来我们将重点介绍一下这两个类。
#3.1.4 StatelessWidget
在之前的章节中,我们已经简单介绍过StatelessWidget,StatelessWidget相对比较简单,它继承自Widget类,重写了createElement()方法:
@override
StatelessElement createElement() => new StatelessElement(this);
StatelessElement 间接继承自Element类,与StatelessWidget相对应(作为其配置数据)。
StatelessWidget用于不需要维护状态的场景,它通常在build方法中通过嵌套其它 Widget 来构建UI,在构建过程中会递归的构建其嵌套的 Widget。我们看一个简单的例子:
class Echo extends StatelessWidget {
const Echo({
Key key,
@required this.text,
this.backgroundColor:Colors.grey,
}):super(key:key);
final String text;
final Color backgroundColor;
@override
Widget build(BuildContext context) {
return Center(
child: Container(
color: backgroundColor,
child: Text(text),
),
);
}
}
上面的代码,实现了一个回显字符串的Echo widget。
按照惯例,
widget的构造函数参数应使用命名参数,命名参数中的必要参数要添加@required标注,这样有利于静态代码分析器进行检查。另外,在继承widget时,第一个参数通常应该是Key,另外,如果 Widget 需要接收子 Widget,那么child或children参数通常应被放在参数列表的最后。同样是按照惯例,Widget 的属性应尽可能的被声明为final,防止被意外改变。
然后我们可以通过如下方式使用它:
Widget build(BuildContext context) {
return Echo(text: "hello world");
}
运行后效果如图3-1所示:

#Context
build方法有一个context参数,它是BuildContext类的一个实例,表示当前 widget 在 widget 树中的上下文,每一个 widget 都会对应一个 context 对象(因为每一个 widget 都是 widget 树上的一个节点)。实际上,context是当前 widget 在 widget 树中位置中执行”相关操作“的一个句柄,比如它提供了从当前 widget 开始向上遍历 widget 树以及按照 widget 类型查找父级 widget 的方法。下面是在子树中获取父级 widget 的一个示例:
class ContextRoute extends StatelessWidget {
@override
Widget build(BuildContext context) {
return Scaffold(
appBar: AppBar(
title: Text("Context测试"),
),
body: Container(
child: Builder(builder: (context) {
// 在Widget树中向上查找最近的父级`Scaffold` widget
Scaffold scaffold = context.findAncestorWidgetOfExactType<Scaffold>();
// 直接返回 AppBar的title, 此处实际上是Text("Context测试")
return (scaffold.appBar as AppBar).title;
}),
),
);
}
}
运行后效果如图3-1-1所示:

注意:对于
BuildContext读者现在可以先作了解,随着本书后面内容的展开,也会用到Context的一些方法,读者可以通过具体的场景对其有个直观的认识。关于BuildContext更多的内容,我们也将在后面高级部分再深入介绍。
#3.1.5 StatefulWidget
和StatelessWidget一样,StatefulWidget也是继承自Widget类,并重写了createElement()方法,不同的是返回的Element 对象并不相同;另外StatefulWidget类中添加了一个新的接口createState()。
下面我们看看StatefulWidget的类定义:
abstract class StatefulWidget extends Widget {
const StatefulWidget({ Key key }) : super(key: key);
@override
StatefulElement createElement() => new StatefulElement(this);
@protected
State createState();
}
StatefulElement间接继承自Element类,与 StatefulWidget 相对应(作为其配置数据)。StatefulElement中可能会多次调用createState()来创建状态(State)对象。
createState()用于创建和 Stateful widget 相关的状态,它在 Stateful widget 的生命周期中可能会被多次调用。例如,当一个 Stateful widget 同时插入到 widget 树的多个位置时,Flutter framework 就会调用该方法为每一个位置生成一个独立的 State 实例,其实,本质上就是一个StatefulElement对应一个 State 实例。
在本书中经常会出现“树”的概念,在不同的场景可能指不同的意思,在说“widget 树”时它可以指 widget 结构树,但由于 widget 与 Element 有对应关系(一可能对多),在有些场景(Flutter 的 SDK 文档中)也代指“UI 树”的意思。而在 stateful widget 中,State 对象也和
StatefulElement具有对应关系(一对一),所以在 Flutter 的 SDK 文档中,可以经常看到“从树中移除 State 对象”或“插入 State 对象到树中”这样的描述。其实,无论哪种描述,其意思都是在描述“一棵构成用户界面的节点元素的树”,读者不必纠结于这些概念,还是那句话“得其神,忘其形”,因此,本书中出现的各种“树”,如果没有特别说明,读者都可抽象的认为它是“一棵构成用户界面的节点元素的树”。
#3.1.6 State
一个 StatefulWidget 类会对应一个 State 类,State 表示与其对应的 StatefulWidget 要维护的状态, State 中的保存的状态信息可以:
- 在 widget 构建时可以被同步读取。
- 在 widget 生命周期中可以被改变,当 State 被改变时,可以手动调用其
setState()方法通知 Flutter framework 状态发生改变,Flutter framework 在收到消息后,会重新调用其build方法重新构建 widget 树,从而达到更新 UI 的目的。
State中有两个常用属性:
widget,它表示与该 State 实例关联的 widget 实例,由 Flutter framework 动态设置。注意,这种关联并非永久的,因为在应用生命周期中,UI 树上的某一个节点的 widget 实例在重新构建时可能会变化,但 State 实例只会在第一次插入到树中时被创建,当在重新构建时,如果 widget 被修改了,Flutter framework 会动态设置 State.widget 为新的 widget 实例。context。StatefulWidget 对应的 BuildContext,作用同 StatelessWidget 的 BuildContext。
#State生命周期
理解 State 的生命周期对 flutter 开发非常重要,为了加深读者印象,本节我们通过一个实例来演示一下 State 的生命周期。在接下来的示例中,我们实现一个计数器 widget,点击它可以使计数器加1,由于要保存计数器的数值状态,所以我们应继承 StatefulWidget,代码如下:
class CounterWidget extends StatefulWidget {
const CounterWidget({
Key key,
this.initValue: 0
});
final int initValue;
@override
_CounterWidgetState createState() => new _CounterWidgetState();
}
CounterWidget接收一个initValue整型参数,它表示计数器的初始值。下面我们看一下 State 的代码:
class _CounterWidgetState extends State<CounterWidget> {
int _counter;
@override
void initState() {
super.initState();
//初始化状态
_counter=widget.initValue;
print("initState");
}
@override
Widget build(BuildContext context) {
print("build");
return Scaffold(
body: Center(
child: FlatButton(
child: Text('$_counter'),
//点击后计数器自增
onPressed:()=>setState(()=> ++_counter,
),
),
),
);
}
@override
void didUpdateWidget(CounterWidget oldWidget) {
super.didUpdateWidget(oldWidget);
print("didUpdateWidget");
}
@override
void deactivate() {
super.deactivate();
print("deactive");
}
@override
void dispose() {
super.dispose();
print("dispose");
}
@override
void reassemble() {
super.reassemble();
print("reassemble");
}
@override
void didChangeDependencies() {
super.didChangeDependencies();
print("didChangeDependencies");
}
}
接下来,我们创建一个新路由,在新路由中,我们只显示一个CounterWidget:
Widget build(BuildContext context) {
return CounterWidget();
}
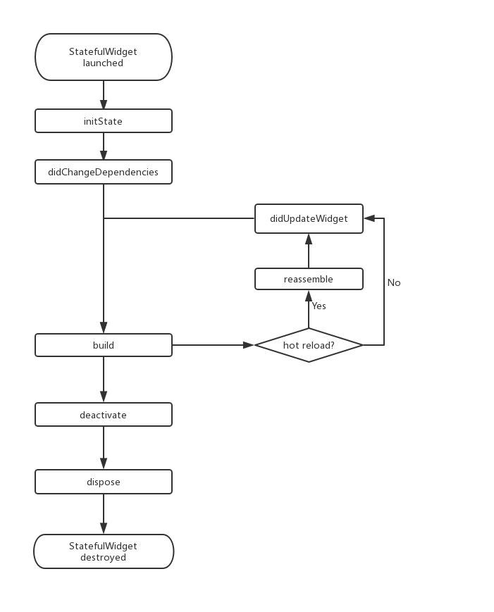
我们运行应用并打开该路由页面,在新路由页打开后,屏幕中央就会出现一个数字0,然后控制台日志输出:
I/flutter ( 5436): initState
I/flutter ( 5436): didChangeDependencies
I/flutter ( 5436): build
可以看到,在 StatefulWidget 插入到 Widget 树时首先initState方法会被调用。
然后我们点击⚡️按钮热重载,控制台输出日志如下:
I/flutter ( 5436): reassemble
I/flutter ( 5436): didUpdateWidget
I/flutter ( 5436): build
可以看到此时initState 和didChangeDependencies都没有被调用,而此时didUpdateWidget被调用。
接下来,我们在 widget 树中移除CounterWidget,将路由build方法改为:
Widget build(BuildContext context) {
//移除计数器
//return CounterWidget();
//随便返回一个Text()
return Text("xxx");
}
然后热重载,日志如下:
I/flutter ( 5436): reassemble
I/flutter ( 5436): deactive
I/flutter ( 5436): dispose
我们可以看到,在CounterWidget从 widget 树中移除时,deactive和dispose会依次被调用。
下面我们来看看各个回调函数:
initState:当 Widget 第一次插入到 Widget 树时会被调用,对于每一个 State 对象,Flutter framework 只会调用一次该回调,所以,通常在该回调中做一些一次性的操作,如状态初始化、订阅子树的事件通知等。不能在该回调中调用BuildContext.dependOnInheritedWidgetOfExactType(该方法用于在 Widget 树上获取离当前 widget 最近的一个父级InheritFromWidget,关于InheritedWidget我们将在后面章节介绍),原因是在初始化完成后,Widget 树中的InheritFromWidget也可能会发生变化,所以正确的做法应该在在build()方法或didChangeDependencies()中调用它。didChangeDependencies():当 State 对象的依赖发生变化时会被调用;例如:在之前build()中包含了一个InheritedWidget,然后在之后的build()中InheritedWidget发生了变化,那么此时InheritedWidget的子 widget 的didChangeDependencies()回调都会被调用。典型的场景是当系统语言 Locale 或应用主题改变时,Flutter framework 会通知 widget 调用此回调。build():此回调读者现在应该已经相当熟悉了,它主要是用于构建 Widget 子树的,会在如下场景被调用:- 在调用
initState()之后。 - 在调用
didUpdateWidget()之后。 - 在调用
setState()之后。 - 在调用
didChangeDependencies()之后。 - 在 State 对象从树中一个位置移除后(会调用deactivate)又重新插入到树的其它位置之后。
- 在调用
reassemble():此回调是专门为了开发调试而提供的,在热重载(hot reload)时会被调用,此回调在Release模式下永远不会被调用。didUpdateWidget():在 widget 重新构建时,Flutter framework 会调用Widget.canUpdate来检测 Widget 树中同一位置的新旧节点,然后决定是否需要更新,如果Widget.canUpdate返回true则会调用此回调。正如之前所述,Widget.canUpdate会在新旧widget的key和runtimeType 同时相等时会返回true,也就是说在在新旧 widget 的 key 和 runtimeType 同时相等时didUpdateWidget()就会被调用。deactivate():当 State 对象从树中被移除时,会调用此回调。在一些场景下,Flutter framework 会将 State 对象重新插到树中,如包含此 State 对象的子树在树的一个位置移动到另一个位置时(可以通过 GlobalKey 来实现)。如果移除后没有重新插入到树中则紧接着会调用dispose()方法。dispose():当 State 对象从树中被永久移除时调用;通常在此回调中释放资源。
StatefulWidget 生命周期如图3-2所示:

注意:在继承
StatefulWidget重写其方法时,对于包含@mustCallSuper标注的父类方法,都要在子类方法中先调用父类方法。
#为什么要将build方法放在State中,而不是放在StatefulWidget中?
现在,我们回答之前提出的问题,为什么build()方法放在 State(而不是StatefulWidget)中 ?这主要是为了提高开发的灵活性。如果将build()方法在StatefulWidget中则会有两个问题:
- 状态访问不便。
试想一下,如果我们的StatefulWidget有很多状态,而每次状态改变都要调用build方法,由于状态是保存在 State 中的,如果build方法在StatefulWidget中,那么build方法和状态分别在两个类中,那么构建时读取状态将会很不方便!试想一下,如果真的将build方法放在 StatefulWidget 中的话,由于构建用户界面过程需要依赖 State,所以build方法将必须加一个State参数,大概是下面这样:
Widget build(BuildContext context, State state){
//state.counter
...
}
这样的话就只能将 State 的所有状态声明为公开的状态,这样才能在 State 类外部访问状态!但是,将状态设置为公开后,状态将不再具有私密性,这就会导致对状态的修改将会变的不可控。但如果将build()方法放在 State 中的话,构建过程不仅可以直接访问状态,而且也无需公开私有状态,这会非常方便。
- 继承
StatefulWidget不便。
例如,Flutter 中有一个动画 widget 的基类AnimatedWidget,它继承自StatefulWidget类。AnimatedWidget中引入了一个抽象方法build(BuildContext context),继承自AnimatedWidget的动画widget都要实现这个build方法。现在设想一下,如果StatefulWidget 类中已经有了一个build方法,正如上面所述,此时build方法需要接收一个state对象,这就意味着AnimatedWidget必须将自己的 State 对象(记为_animatedWidgetState)提供给其子类,因为子类需要在其build方法中调用父类的build方法,代码可能如下:
class MyAnimationWidget extends AnimatedWidget{
@override
Widget build(BuildContext context, State state){
//由于子类要用到AnimatedWidget的状态对象_animatedWidgetState,
//所以AnimatedWidget必须通过某种方式将其状态对象_animatedWidgetState
//暴露给其子类
super.build(context, _animatedWidgetState)
}
}
这样很显然是不合理的,因为
AnimatedWidget的状态对象是AnimatedWidget内部实现细节,不应该暴露给外部。- 如果要将父类状态暴露给子类,那么必须得有一种传递机制,而做这一套传递机制是无意义的,因为父子类之间状态的传递和子类本身逻辑是无关的。
综上所述,可以发现,对于StatefulWidget,将build方法放在State中,可以给开发带来很大的灵活性。
#3.1.7 在Widget树中获取State对象
由于 StatefulWidget 的的具体逻辑都在其 State 中,所以很多时候,我们需要获取 StatefulWidget 对应的 State 对象来调用一些方法,比如Scaffold组件对应的状态类ScaffoldState中就定义了打开 SnackBar(路由页底部提示条)的方法。我们有两种方法在子 widget 树中获取父级 StatefulWidget 的 State 对象。
#通过Context获取
context对象有一个findAncestorStateOfType()方法,该方法可以从当前节点沿着 widget 树向上查找指定类型的 StatefulWidget 对应的 State 对象。下面是实现打开 SnackBar 的示例:
Scaffold(
appBar: AppBar(
title: Text("子树中获取State对象"),
),
body: Center(
child: Builder(builder: (context) {
return RaisedButton(
onPressed: () {
// 查找父级最近的Scaffold对应的ScaffoldState对象
ScaffoldState _state = context.findAncestorStateOfType<ScaffoldState>();
//调用ScaffoldState的showSnackBar来弹出SnackBar
_state.showSnackBar(
SnackBar(
content: Text("我是SnackBar"),
),
);
},
child: Text("显示SnackBar"),
);
}),
),
);
上面示例运行后,点击”显示 SnackBar“,效果如图3-1-2所示:

一般来说,如果 StatefulWidget 的状态是私有的(不应该向外部暴露),那么我们代码中就不应该去直接获取其 State 对象;如果 StatefulWidget 的状态是希望暴露出的(通常还有一些组件的操作方法),我们则可以去直接获取其 State 对象。但是通过context.findAncestorStateOfType获取 StatefulWidget 的状态的方法是通用的,我们并不能在语法层面指定 StatefulWidget 的状态是否私有,所以在 Flutter 开发中便有了一个默认的约定:如果 StatefulWidget 的状态是希望暴露出的,应当在 StatefulWidget 中提供一个of静态方法来获取其 State 对象,开发者便可直接通过该方法来获取;如果 State 不希望暴露,则不提供of方法。这个约定在 Flutter SDK 里随处可见。所以,上面示例中的Scaffold也提供了一个of方法,我们其实是可以直接调用它的:
...//省略无关代码
// 直接通过of静态方法来获取ScaffoldState
ScaffoldState _state=Scaffold.of(context);
_state.showSnackBar(
SnackBar(
content: Text("我是SnackBar"),
),
);
#通过GlobalKey
Flutter 还有一种通用的获取State对象的方法——通过 GlobalKey 来获取! 步骤分两步:
- 给目标
StatefulWidget添加GlobalKey。
//定义一个globalKey, 由于GlobalKey要保持全局唯一性,我们使用静态变量存储
static GlobalKey<ScaffoldState> _globalKey= GlobalKey();
...
Scaffold(
key: _globalKey , //设置key
...
)
- 通过
GlobalKey来获取State对象
_globalKey.currentState.openDrawer()
GlobalKe y是 Flutter 提供的一种在整个 APP 中引用 element 的机制。如果一个 widget 设置了GlobalKey,那么我们便可以通过globalKey.currentWidget获得该 widget对象、globalKey.currentElement来获得widget对应的element对象,如果当前 widget 是StatefulWidget,则可以通过globalKey.currentState来获得该 widget 对应的 state 对象。
注意:使用 GlobalKey 开销较大,如果有其他可选方案,应尽量避免使用它。另外同一个GlobalKey 在整个 widget 树中必须是唯一的,不能重复。
#3.1.8 Flutter SDK内置组件库介绍
Flutter 提供了一套丰富、强大的基础组件,在基础组件库之上 Flutter 又提供了一套 Material 风格(Android 默认的视觉风格)和一套 Cupertino 风格(iOS 视觉风格)的组件库。要使用基础组件库,需要先导入:
import 'package:flutter/widgets.dart';
下面我们介绍一下常用的组件。
#基础组件
Text(opens new window):该组件可让您创建一个带格式的文本。Row(opens new window)、Column(opens new window): 这些具有弹性空间的布局类 Widget 可让您在水平(Row)和垂直(Column)方向上创建灵活的布局。其设计是基于Web开发中的 Flexbox 布局模型。Stack(opens new window): 取代线性布局 (译者语:和 Android 中的FrameLayout相似),Stack(opens new window)允许子 widget 堆叠, 你可以使用Positioned(opens new window)来定位他们相对于Stack的上下左右四条边的位置。Stacks 是基于 Web 开发中的绝对定位(absolute positioning )布局模型设计的。Container(opens new window):Container(opens new window)可让您创建矩形视觉元素。container 可以装饰一个BoxDecoration(opens new window), 如 background、一个边框、或者一个阴影。Container(opens new window)也可以具有边距(margins)、填充(padding)和应用于其大小的约束(constraints)。另外,Container(opens new window)可以使用矩阵在三维空间中对其进行变换。
#Material组件
Flutter 提供了一套丰富的 Material 组件,它可以帮助我们构建遵循 Material Design 设计规范的应用程序。Material 应用程序以MaterialApp (opens new window) 组件开始, 该组件在应用程序的根部创建了一些必要的组件,比如Theme组件,它用于配置应用的主题。 是否使用MaterialApp (opens new window)完全是可选的,但是使用它是一个很好的做法。在之前的示例中,我们已经使用过多个 Material 组件了,如:Scaffold、AppBar、FlatButton等。要使用 Material 组件,需要先引入它:
import 'package:flutter/material.dart';
#Cupertino 组件
Flutter 也提供了一套丰富的 Cupertino 风格的组件,尽管目前还没有 Material 组件那么丰富,但是它仍在不断的完善中。值得一提的是在 Material 组件库中有一些组件可以根据实际运行平台来切换表现风格,比如MaterialPageRoute,在路由切换时,如果是 Android 系统,它将会使用 Android 系统默认的页面切换动画(从底向上);如果是 iOS 系统,它会使用 iOS 系统默认的页面切换动画(从右向左)。由于在前面的示例中还没有 Cupertino 组件的示例,下面我们实现一个简单的 Cupertino 组件风格的页面:
//导入cupertino widget库
import 'package:flutter/cupertino.dart';
class CupertinoTestRoute extends StatelessWidget {
@override
Widget build(BuildContext context) {
return CupertinoPageScaffold(
navigationBar: CupertinoNavigationBar(
middle: Text("Cupertino Demo"),
),
child: Center(
child: CupertinoButton(
color: CupertinoColors.activeBlue,
child: Text("Press"),
onPressed: () {}
),
),
);
}
}
下面(图3-3)是在 iPhoneX 上页面效果截图:

#关于示例
本章后面章节的示例中会使用一些布局类组件,如Scaffold、Row、Column等,这些组件将在后面“布局类组件”一章中详细介绍,读者可以先不用关注。
#总结
Flutter 提供了丰富的组件,在实际的开发中你可以根据需要随意使用它们,而不必担心引入过多组件库会让你的应用安装包变大,这不是 web 开发,dart 在编译时只会编译你使用了的代码。由于 Material 和 Cupertino 都是在基础组件库之上的,所以如果我们的应用中引入了这两者之一,则不需要再引入flutter/widgets.dart了,因为它们内部已经引入过了。